خروجی گرفتن از تری دی مکس برای اسکچاپ
خروجی گرفتن از تری دی مکس برای اسکچاپ
در این مقاله روش خروجی گرفتن از تری دی مکس برای اسکچاپ را یاد میگیریم.
شروع مقاله:
قبل از شروع آموزش در وبسایت آکادمی مهندس شریفی عضو شوید و از آموزش های رایگان ما بهره مند شوید. همچنین در بخش دوره های آموزشی وبسایت ما پکیج های تخصصی و صفر تا صد نرم افزارهای پرکاربرد معماری نظیر تری دی مکس، ویری، فتوشاپ، آنریل انجین، اتوکد و تویین موشن در اختیار شما عزیزان قرار داده شده که میتوانید با تهیه آن ها با به روز ترین متدهای آموزشی این نرم افزار ها را یاد بگیرید و وارد بازار کار شوید.
تری دی مکس یکی از نرم افزار هایی است که ترسیمات سه بعدی که در آن ترسیم میشود گاهی اوقات در نرم افزار های دیگر استفاده میشود و نیاز است تا از ترسیمات خود با فرمت مورد نظر خروجی بگیرید. اسکچاپ هم یکی از نرم افزارهای مدلسازی سه بعدی است که میتوان مدل های ترسیم شده در مکس را وارد این نرم افزار کرد. در این مقاله با آموزش پلاگین simlab نحوه خروجی گرفتن از فایل مکس به اسکچاپ را یاد میگیریم. شما میتوانید این پلاگین را در سرزمین دانلود وبسایت ما دانلود کنید.
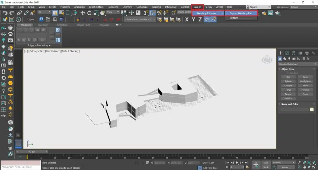
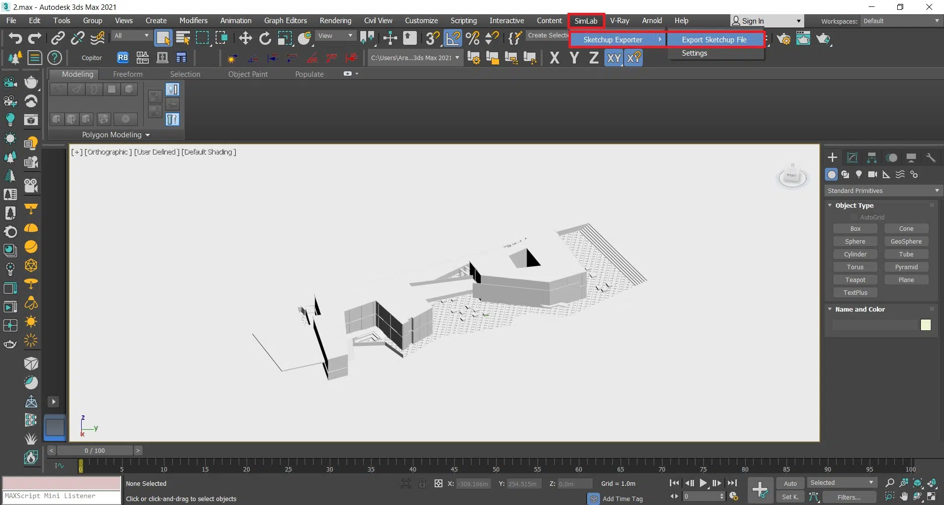
ابتدا فایل مورد نظر را در تری دی مکس باز میکنیم و در نوار ابزار بالا گزینه simlab را انتخاب میکنیم و از قسمت sketchup exporter گزینه export sketchup فایل را انتخاب میکنیم.
در پنجره باز شده نیاز به تغییر هیچ یک از گزینه ها نیست و ok را میزنیم.
بعد از طی شدن مراحل اولیه محل ذخیره فایل جدید را مشخص میکنیم.
مرحله آخر انتخاب ورژن اسکچاپ مورد نظر است که بعد از انتخاب و ok کردن آن مراحل گرفتن خروجی شروع میشود و فایل تری دی مکس به اسکچاپ تبدیل میشود.
شما میتوانید با تهیه پکیج تری دی مکس صفر تا صد تری دی مکس را در سریعترین زمان ممکن یاد بگیرید.. از اینکه در این آموزش با ما همراه بودید متشکریم و امیدواریم که این آموزش براتون مفید بوده باشه.
اگر سوال یا مشکلی داشتید در قسمت نظرات با ما در میان بگذارید. ممنون از حمایت همیشگیتون. آکادمی شریفی
رویات رو طراحی کن و با طراحیت دنیا رو بساز.
آکادمی شریفی
برای دیدن آموزش های ما در اینستاگرام به پیج ما مراجعه کنید

دیدگاهتان را بنویسید