• صفحه اصلی
  • دوره های آموزشی
    دوره مدل سازی
    • تری دی مکس
    دوره رندرینگ و انیمیشن
    • وی ری
    • ورکشاپ داخلی وی ری7 + AI
    • آنریل انجین
    • تویین موشن
    • ونتیج – انیمیشن معماری
    دوره طراحی معماری و فاز 1
    • اتوکد
    • ضوابط طراحی
    دوره پرزانته معماری
    • فتوشاپ
    دوره های پرطرفدار
    • پک ویژه
    • پرو پک
    • کددیزاین
    • فول پک
  • آموزش های رایگان
    • اتوکد
    • تری دی مکس
    • ویری
    • فتوشاپ
  • سرزمین دانلود
    • اتوکد
    • آبجکت
    • اسکریپت
    • پلاگین
    • سایر نرم افزارها
    • نورهای هالوژنی
  • مقالات
  • درباره ما
  • صفحه اصلی
  • دوره های آموزشی
    دوره مدل سازی
    • تری دی مکس
    دوره رندرینگ و انیمیشن
    • وی ری
    • ورکشاپ داخلی وی ری7 + AI
    • آنریل انجین
    • تویین موشن
    • ونتیج – انیمیشن معماری
    دوره طراحی معماری و فاز 1
    • اتوکد
    • ضوابط طراحی
    دوره پرزانته معماری
    • فتوشاپ
    دوره های پرطرفدار
    • پک ویژه
    • پرو پک
    • کددیزاین
    • فول پک
  • آموزش های رایگان
    • اتوکد
    • تری دی مکس
    • ویری
    • فتوشاپ
  • سرزمین دانلود
    • اتوکد
    • آبجکت
    • اسکریپت
    • پلاگین
    • سایر نرم افزارها
    • نورهای هالوژنی
    • ونتیج
  • مقالات
  • درباره ما
ورود | ثبت نام
0 تومان 0 سبد خرید

با ما تماس بگیرید

۰۲۱-۲۸۴۲۷۷۴۷

آموزش لایه بندی در تری دی مکس

14 دی 1402
ارسال شده توسط صهبا صادقی زاده
مقالات
767 بازدید
آموزش لایه بندی در تری دی مکس

آموزش لایه بندی در تری دی مکس

در این آموزش لایه بندی در تری دی مکس را یاد میگیریم.

قبل از شروع آموزش در وبسایت آکادمی مهندس شریفی عضو شوید و از آموزش های رایگان ما بهره مند شوید. همچنین در بخش دوره های آموزشی وبسایت ما پکیج های تخصصی و صفر تا صد نرم افزارهای پرکاربرد معماری نظیر تری دی مکس، ویری، فتوشاپ، آنریل انجین، اتوکد و تویین موشن در اختیار شما عزیزان قرار داده شده که میتوانید با تهیه آن ها با به روز ترین متدهای آموزشی این نرم افزار ها را یاد بگیرید و وارد بازار کار شوید.

شروع مقاله:

زمانی که در تری دی مکس مدلسازی میکنید به خصوص فضاهایی که دیتیل زیادی دارند با شلوغی و سنگینی صحنه مواجه میشوید. در این حالت مدیریت صحنه برای شما مشکل میشوید. برای حل این مشکل میتوانید از دستور layer در تری دی مکس استفاده کنید. در ادامه روش لایه بندی در تری دی مکس را یاد میگیریم.

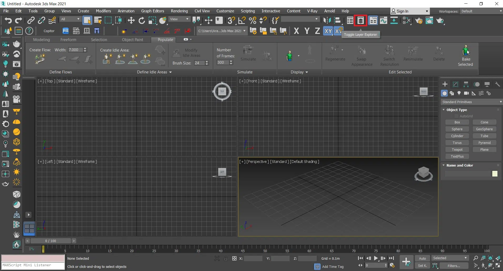
برای لایه بندی ترسیمات در تری دی مکس میتوانید در نوار ابزار بالای تری دی مکس روی  Toggle layer explorer کلیک کنید تا پنجره لایه ها برای شما باز شود.

آموزش لایه بندی در تری دی مکس

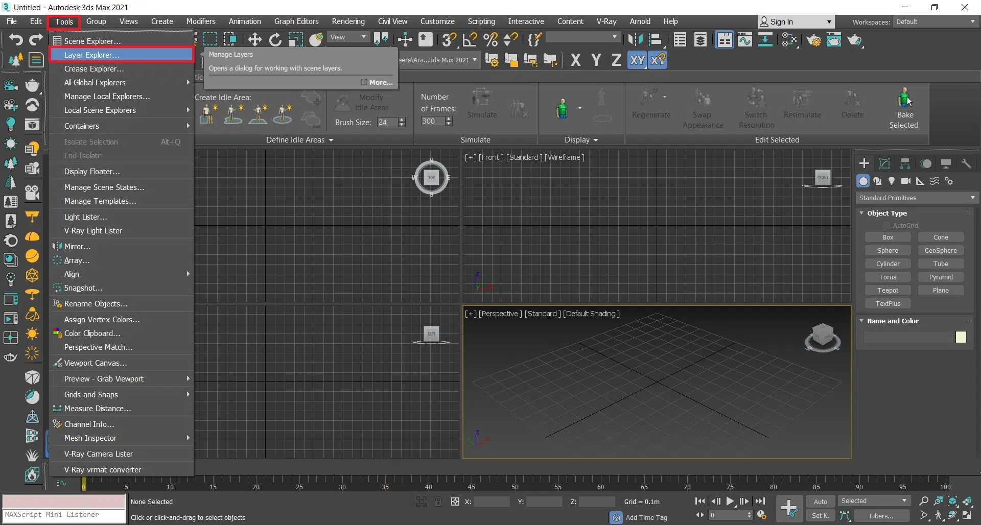
روش دوم برای دسترسی به پنجره لایه بندی استفاده از منوی tools در نوار ابزار بالا و کلیک گزینه layer explore است.

آموزش لایه بندی در تری دی مکس

ساخت لایه جدید

برای ساخت لایه جدید میتوانید از علامت مثبت بالای پنجره لایه ها کمک بگیرید و با نام مورد نظر خود لایه جدید ایجاد کنید.

آموزش لایه بندی در تری دی مکس

مخفی کردن لایه

برای مخفی کردن یک لایه میتوانید روی آیکون چشم که در کنار هر لایه قرار دارد کلیک کنید. همچنین برای مخفی کردن تمام لایه ها روی گزینه Hide All Layers کلیک کنید تا لایه ها مخفی شوند. از دیگر تنظیمات موجود در این پنجره می‎توان به گزینه Freeze اشاره کرد که با فعال کردن آن تمام عناصر موجود در لایه غیر قابل تغییر میشوند.

آموزش لایه بندی در تری دی مکس

فعال کردن لایه

برای فعال کردن لایه ها مورد نظر کلیک کنید تا لایه مورد نظر فعال شود و ترسیمات در لایه انتخابی شما قرار بگیرد. توجه داشته باشید پس از فعال کردن یک لایه امکان فعال کرد لایه های دیگر وجود نخواهد داشت.

انتقال ترسیمات لایه

برای انتقال ترسیمات از یک لایه به لایه دیگر باید موضوع مورد نظر را انتخاب کنید و با نگهداشتن کلیک چپ موضوع مورد نظر را روی لایه دیگر بکشید تا به لایه جدید انتقال پیدا کند. در روش دوم می‌توانید موضوع مورد نظر را انتخاب کنید سپس روی لایه مورد نظر روی گزینه Add to Archive layer کلیک کنید تا موضوع انتخابی به لایه جدید منتقل شود.

آموزش لایه بندی در تری دی مکس

شما میتوانید با تهیه پکیج تری دی مکس صفر تا صد تری دی مکس را در سریعترین زمان ممکن یاد بگیرید.. از اینکه در این آموزش با ما همراه بودید متشکریم و امیدواریم که این آموزش براتون مفید بوده باشه. 

اگر سوال یا مشکلی داشتید در قسمت نظرات با ما در میان بگذارید. ممنون از حمایت همیشگیتون. آکادمی شریفی

رویات رو طراحی کن و با طراحیت دنیا رو بساز.

آکادمی شریفی

برای دیدن آموزش های ما در اینستاگرام به پیج ما مراجعه کنید

Instagram
5/5 - (2 امتیاز)
اشتراک گذاری:
برچسب ها: آموزش لایه بندی در تری دی مکسروش لایه بندی تری دی مکسلایه بندی تری دی مکسلایه بندی در تری دی مکس

مطالب زیر را حتما مطالعه کنید

دانلود Chaos Vantage
دانلود ونتیج نسخه 2.8.0 | Chaos Vantage 2.8.0 با قابلیت‌های جدید
تویین موشن 2026
دانلود تویین موشن 2026 Twinmotion + آموزش
دانلود کرونا رندر
دانلود کرونا رندر 12.1 Chaos Corona برای تری دی مکس+ آموزش
دانلود توکد
دانلود اتوکد Autodesk AutoCAD 2026 + کرک و آموزش
دانلود تری دی مکس 2026
دانلود آخرین ورژن تری دی مکس Autodesk 3ds Max 2026
دانلود فتوشاپ 2026
دانلود فتوشاپ (photoshop 2026)
قدیمی تر دانلود LUT برای فریم بافر ویری
جدیدتر آموزش دستور Array در اتوکد

دیدگاهتان را بنویسید لغو پاسخ

جستجو در مطالب
جستجو برای:
جدیدترین دوره ها
  • آموزش ونتیج - انیمیشن معماری
  • ورکشاپ داخلی وی ری 7 + هوش مصنوعی
  • پرو پک (تریدی مکس + وی ری + آنریل انجین)
  • کددیزاین (اتوکد + فاز1)
  • ضوابط طراحی پلان (فاز1)
  • آموزش اتوکد | آموزش AutoCAD
  • آموزش آنریل انجین (Unreal Engine)
  • آموزش انیمیشن معماری (Mr.Twinmotion)
  • آموزش تری دی مکس ( آرکی مکس )
  • آموزش وی ری (وی ری آرکی)
  • پست پروداکشن حرفه ای (مستر پوپو)
  • فول پک آکادمی
جدیدترین نوشته ها
  • مقایسه تری دی مکس و رویت
  • دانلود ونتیج نسخه 2.8.0 | Chaos Vantage 2.8.0 با قابلیت‌های جدید
  • دانلود تویین موشن 2026 Twinmotion + آموزش
  • دانلود کرونا رندر 12.1 Chaos Corona برای تری دی مکس+ آموزش
  • دانلود اتوکد Autodesk AutoCAD 2026 + کرک و آموزش
ارتباط مستقیم در تلگرام ارتباط مستقیم در واتساپ تماس با ما
آکادمی آموزشی مهندس سعید شریفی فعالیت جدی خود را از سال 1399 آغاز نموده و با بهره گیری از دانش ، تجربه 13 ساله و اطلاعات به روز در زمینه معماری و نرم افزارهای کاربردی که نیاز اصلی جامعه مهندسی میباشد شروع به تولید دوره های آموزشی انواع نرم افزاهای معماری با بهترین کیفیت آموزشی کرده است.
Instagram Telegram-plane Whatsapp Youtube
دسترسی سریع
  • حساب کاربری من
  • دوره های آموزشی
  • مقالات
  • درباره ما
  • تماس با ما
خبرنامه
جهت اطلاع از رویدادهای جدید، لطفا ایمیل خود را وارد نمایید
تلفن

با ما تماس بگیرید ۰۲۱۲۸۴۲۷۷۴۷

تلگرام

ارتباط مستقیم تلگرام

ایمیل

ایمیل مجموعه info@3dsharifi.com

Designed by Cafeseo
ورود ×
کد تایید
لطفاً کد تأیید ارسال شده به را تایپ کنید
ارسال
رمز عبور خود را فراموش کرده اید؟
ورود با کد تایید
ارسال مجدد کد تایید(00:60)
حساب کاربری ندارید؟
عضویت
ارسال مجدد کد تایید(00:60)
بازگشت به صفحه ورود
ارسال مجدد کد تایید (00:60)
بازگشت به صفحه ورود