• صفحه اصلی
  • دوره های آموزشی
    دوره مدل سازی
    • تری دی مکس
    دوره رندرینگ و انیمیشن
    • وی ری
    • ورکشاپ داخلی وی ری7 + AI
    • آنریل انجین
    • تویین موشن
    • ونتیج – انیمیشن معماری
    دوره طراحی معماری و فاز 1
    • اتوکد
    • ضوابط طراحی
    دوره پرزانته معماری
    • فتوشاپ
    دوره های پرطرفدار
    • پک ویژه
    • پرو پک
    • کددیزاین
    • فول پک
  • آموزش های رایگان
    • اتوکد
    • تری دی مکس
    • ویری
    • فتوشاپ
  • سرزمین دانلود
    • اتوکد
    • آبجکت
    • اسکریپت
    • پلاگین
    • سایر نرم افزارها
    • نورهای هالوژنی
  • مقالات
  • درباره ما
  • صفحه اصلی
  • دوره های آموزشی
    دوره مدل سازی
    • تری دی مکس
    دوره رندرینگ و انیمیشن
    • وی ری
    • ورکشاپ داخلی وی ری7 + AI
    • آنریل انجین
    • تویین موشن
    • ونتیج – انیمیشن معماری
    دوره طراحی معماری و فاز 1
    • اتوکد
    • ضوابط طراحی
    دوره پرزانته معماری
    • فتوشاپ
    دوره های پرطرفدار
    • پک ویژه
    • پرو پک
    • کددیزاین
    • فول پک
  • آموزش های رایگان
    • اتوکد
    • تری دی مکس
    • ویری
    • فتوشاپ
  • سرزمین دانلود
    • اتوکد
    • آبجکت
    • اسکریپت
    • پلاگین
    • سایر نرم افزارها
    • نورهای هالوژنی
    • ونتیج
  • مقالات
  • درباره ما
ورود | ثبت نام
0 تومان 0 سبد خرید

با ما تماس بگیرید

۰۲۱-۲۸۴۲۷۷۴۷

آموزش Snap در تری دی مکس

17 اسفند 1402
ارسال شده توسط صهبا صادقی زاده
مقالات
668 بازدید
آموزش Snap در تری دی مکس

آموزش Snap در تری دی مکس

در این مقاله به آموزش Snap در تری دی مکس میپردازیم.

قبل از شروع آموزش در وبسایت آکادمی مهندس شریفی عضو شوید و از آموزش های رایگان ما بهره مند شوید. همچنین در بخش دوره های آموزشی وبسایت ما پکیج های تخصصی و صفر تا صد نرم افزارهای پرکاربرد معماری نظیر تری دی مکس، ویری، فتوشاپ، آنریل انجین، اتوکد، ضوابط طراحی و تویین موشن در اختیار شما عزیزان قرار داده شده که میتوانید با تهیه آن ها با به روز ترین متدهای آموزشی این نرم افزار ها را یاد بگیرید و وارد بازار کار شوید.

شروع مقاله:

Snap یکی از مهمترین و پرکاربردترین ابزارهای تری دی مکس است که مثل آهنربا عمل میکند و دقت و سرعت شما را حین ترسیمات بالا میبرد. در ادامه دستور اسنپ در تری دی مکس را بررسی میکنیم.

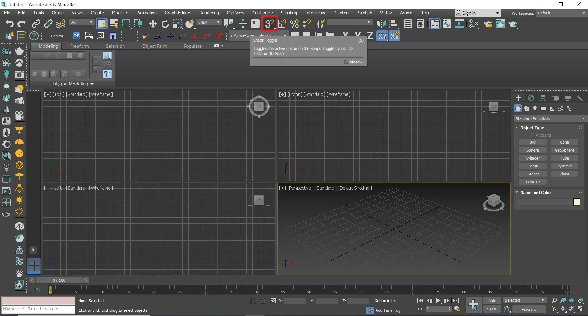
نحوه فعال کردن اسنپ

برای فعال کردن اسنپ میتوانید هم از دکمه S روی کیبورد استفاده کنید و هم از طریق نوار ابزار بالای تری دی مکس آن را انتخاب و فعال کنید.

آموزش Snap در تری دی مکس

روش استفاده از اسنپ

برای دسترسی به تنظیمات اسنپ کافی است روی آیکون آن کلیک راست کنید تا پنجره تنظیمات برای شما باز شود. به کمک گزینه های این قسمت میتوانید نقطه حساسیت اسنپ را انتخاب کنید که شامل موارد زیر است:

  • Grid Points: روی محل تلاقی (Grid) صحنۀ گرانش ایجاد می‌شود.
  • Grid Lines: روی خطوط (Grid) صحنۀ گرانش ایجاد می‌شود.
  • Pivot: ایجاد گرانش بر روی مراکز ثقل اشیا
  • Bounding Box: ایجاد گرانش بر روی (Bounding Box) آبجکت‌ها
  • Perpendicular:جهت ایجاد گرانش نقطۀ عمود
  • Tangent: ایجاد گرانش بر روی قسمت‌های مماس
  • Vertex: ایجاد گرانش بر روی ورتکس اشیا
  • Endpoint: ایجاد گرانش بر روی نقاط پایانی
  • Edge/Segment: ایجاد گرانش بر روی سگمنت‌های اشیا
  • Midpoint: ایجاد گرانش بر روی نقاط میانی
  • Face: ایجاد گرانش بر روی پوسته‌های اشیا
  •  Face center: ایجاد گرانش بر روی مرکز پوسته‌های اشیا
  • Clear All: با کلیک‌کردن بر روی این دکمه تمامی تیک‌ها پاک می‌شوند.
آموزش Snap در تری دی مکس
آموزش تری دی مکس

تنظیمات اسنپ

در پنجره grid and snap setting در قسمت Option میتوانید marker اسنپ را با زدن تیک گزینه Display فعال یا غیر فعال کنید و یا سایز آن را تغییر دهید. سایر گزینه ها نیز برای تغییر شعاع و زاویه حساسیت اسنپ است که تنظیمات پیش فرض آن معمولا برای اکثر ترسیمات جواب میدهد.

آموزش Snap در تری دی مکس

برای یادگیری کامل تری دی مکس و مدلسازی میتوانید پکیج آرکی مکس را تهیه کنید. از اینکه در این آموزش با ما همراه بودید متشکریم و امیدواریم که این آموزش براتون مفید بوده باشه. 

اگر سوال یا مشکلی داشتید در قسمت نظرات با ما در میان بگذارید. ممنون از حمایت همیشگیتون. آکادمی شریفی

رویات رو طراحی کن و با طراحیت دنیا رو بساز.

آکادمی شریفی

برای دیدن آموزش های ما در اینستاگرام به پیج ما مراجعه کنید

Instagram
4.8/5 - (6 امتیاز)
اشتراک گذاری:
برچسب ها: snap در تری دی مکسآموزش snap در تری دی مکسآموزش استفاده از اسنپ در تری دی مکسآموزش اسنپ در تری دی مکساستفاده از اسنپ در تری دی مکساستفاده درست از اسنپ در تری دی مکساسنپ در تری دی مکسروش استفاده از snap در تری دی مکسروش استفاده از اسنپ در تری دی مکسکاربرد اسنپ در تری دی مکس

مطالب زیر را حتما مطالعه کنید

دانلود Chaos Vantage
دانلود ونتیج نسخه 2.8.0 | Chaos Vantage 2.8.0 با قابلیت‌های جدید
تویین موشن 2026
دانلود تویین موشن 2026 Twinmotion + آموزش
دانلود کرونا رندر
دانلود کرونا رندر 12.1 Chaos Corona برای تری دی مکس+ آموزش
دانلود توکد
دانلود اتوکد Autodesk AutoCAD 2026 + کرک و آموزش
دانلود تری دی مکس 2026
دانلود آخرین ورژن تری دی مکس Autodesk 3ds Max 2026
دانلود فتوشاپ 2026
دانلود فتوشاپ (photoshop 2026)
قدیمی تر پاک کردن آبجکت XRef در تری دی مکس
جدیدتر شبیه سازی معماری چیست؟

دیدگاهتان را بنویسید لغو پاسخ

جستجو در مطالب
جستجو برای:
جدیدترین دوره ها
  • آموزش ونتیج - انیمیشن معماری
  • ورکشاپ داخلی وی ری 7 + هوش مصنوعی
  • پرو پک (تریدی مکس + وی ری + آنریل انجین)
  • کددیزاین (اتوکد + فاز1)
  • ضوابط طراحی پلان (فاز1)
  • آموزش اتوکد | آموزش AutoCAD
  • آموزش آنریل انجین (Unreal Engine)
  • آموزش انیمیشن معماری (Mr.Twinmotion)
  • آموزش تری دی مکس ( آرکی مکس )
  • آموزش وی ری (وی ری آرکی)
  • پست پروداکشن حرفه ای (مستر پوپو)
  • فول پک آکادمی
جدیدترین نوشته ها
  • مقایسه تری دی مکس و رویت
  • دانلود ونتیج نسخه 2.8.0 | Chaos Vantage 2.8.0 با قابلیت‌های جدید
  • دانلود تویین موشن 2026 Twinmotion + آموزش
  • دانلود کرونا رندر 12.1 Chaos Corona برای تری دی مکس+ آموزش
  • دانلود اتوکد Autodesk AutoCAD 2026 + کرک و آموزش
ارتباط مستقیم در تلگرام ارتباط مستقیم در واتساپ تماس با ما
آکادمی آموزشی مهندس سعید شریفی فعالیت جدی خود را از سال 1399 آغاز نموده و با بهره گیری از دانش ، تجربه 13 ساله و اطلاعات به روز در زمینه معماری و نرم افزارهای کاربردی که نیاز اصلی جامعه مهندسی میباشد شروع به تولید دوره های آموزشی انواع نرم افزاهای معماری با بهترین کیفیت آموزشی کرده است.
Instagram Telegram-plane Whatsapp Youtube
دسترسی سریع
  • حساب کاربری من
  • دوره های آموزشی
  • مقالات
  • درباره ما
  • تماس با ما
خبرنامه
جهت اطلاع از رویدادهای جدید، لطفا ایمیل خود را وارد نمایید
تلفن

با ما تماس بگیرید ۰۲۱۲۸۴۲۷۷۴۷

تلگرام

ارتباط مستقیم تلگرام

ایمیل

ایمیل مجموعه info@3dsharifi.com

Designed by Cafeseo
ورود ×
کد تایید
لطفاً کد تأیید ارسال شده به را تایپ کنید
ارسال
رمز عبور خود را فراموش کرده اید؟
ورود با کد تایید
ارسال مجدد کد تایید(00:60)
حساب کاربری ندارید؟
عضویت
ارسال مجدد کد تایید(00:60)
بازگشت به صفحه ورود
ارسال مجدد کد تایید (00:60)
بازگشت به صفحه ورود