• صفحه اصلی
  • دوره های آموزشی
    دوره مدل سازی
    • تری دی مکس
    دوره رندرینگ و انیمیشن
    • وی ری
    • ورکشاپ داخلی وی ری7 + AI
    • آنریل انجین
    • تویین موشن
    • ونتیج – انیمیشن معماری
    دوره طراحی معماری و فاز 1
    • اتوکد
    • ضوابط طراحی
    دوره پرزانته معماری
    • فتوشاپ
    دوره های پرطرفدار
    • پک ویژه
    • پرو پک
    • کددیزاین
    • فول پک
  • آموزش های رایگان
    • اتوکد
    • تری دی مکس
    • ویری
    • فتوشاپ
  • سرزمین دانلود
    • اتوکد
    • آبجکت
    • اسکریپت
    • پلاگین
    • سایر نرم افزارها
    • نورهای هالوژنی
  • مقالات
  • درباره ما
  • صفحه اصلی
  • دوره های آموزشی
    دوره مدل سازی
    • تری دی مکس
    دوره رندرینگ و انیمیشن
    • وی ری
    • ورکشاپ داخلی وی ری7 + AI
    • آنریل انجین
    • تویین موشن
    • ونتیج – انیمیشن معماری
    دوره طراحی معماری و فاز 1
    • اتوکد
    • ضوابط طراحی
    دوره پرزانته معماری
    • فتوشاپ
    دوره های پرطرفدار
    • پک ویژه
    • پرو پک
    • کددیزاین
    • فول پک
  • آموزش های رایگان
    • اتوکد
    • تری دی مکس
    • ویری
    • فتوشاپ
  • سرزمین دانلود
    • اتوکد
    • آبجکت
    • اسکریپت
    • پلاگین
    • سایر نرم افزارها
    • نورهای هالوژنی
    • ونتیج
  • مقالات
  • درباره ما
ورود | ثبت نام
0 تومان 0 سبد خرید

با ما تماس بگیرید

۰۲۱-۲۸۴۲۷۷۴۷

اندازه گیری در تری دی مکس

29 اسفند 1402
ارسال شده توسط صهبا صادقی زاده
مقالات
418 بازدید
اندازه گیری در تری دی مکس

اندازه گیری در تری دی مکس

در این مقاله روش اندازه گیری در تری دی مکس را بررسی میکنیم.

قبل از شروع آموزش در وبسایت آکادمی مهندس شریفی عضو شوید و از آموزش های رایگان ما بهره مند شوید. همچنین در بخش دوره های آموزشی وبسایت ما پکیج های تخصصی و صفر تا صد نرم افزارهای پرکاربرد معماری نظیر تری دی مکس، ویری، فتوشاپ، آنریل انجین، اتوکد، ضوابط طراحی و تویین موشن در اختیار شما عزیزان قرار داده شده که میتوانید با تهیه آن ها با به روز ترین متدهای آموزشی این نرم افزار ها را یاد بگیرید و وارد بازار کار شوید.

شروع مقاله:

زمان مدلسازی در تری دی مکس ممکن است نیاز داشته باشید فاصله بین دو نقطه را اندازه گیری کنید و مدلسازی بهتر و دقیق تری داشته باشید. در ادامه دو روش اندازی گیری در اتوکد را بررسی میکنیم.

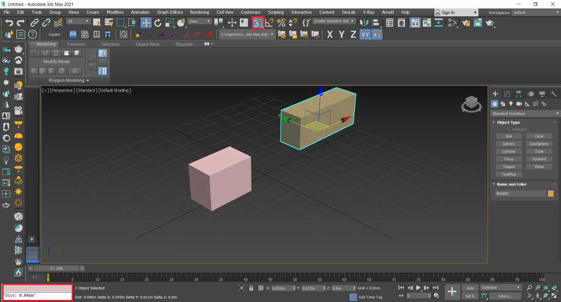
Meeasure distance tool در تری دی مکس

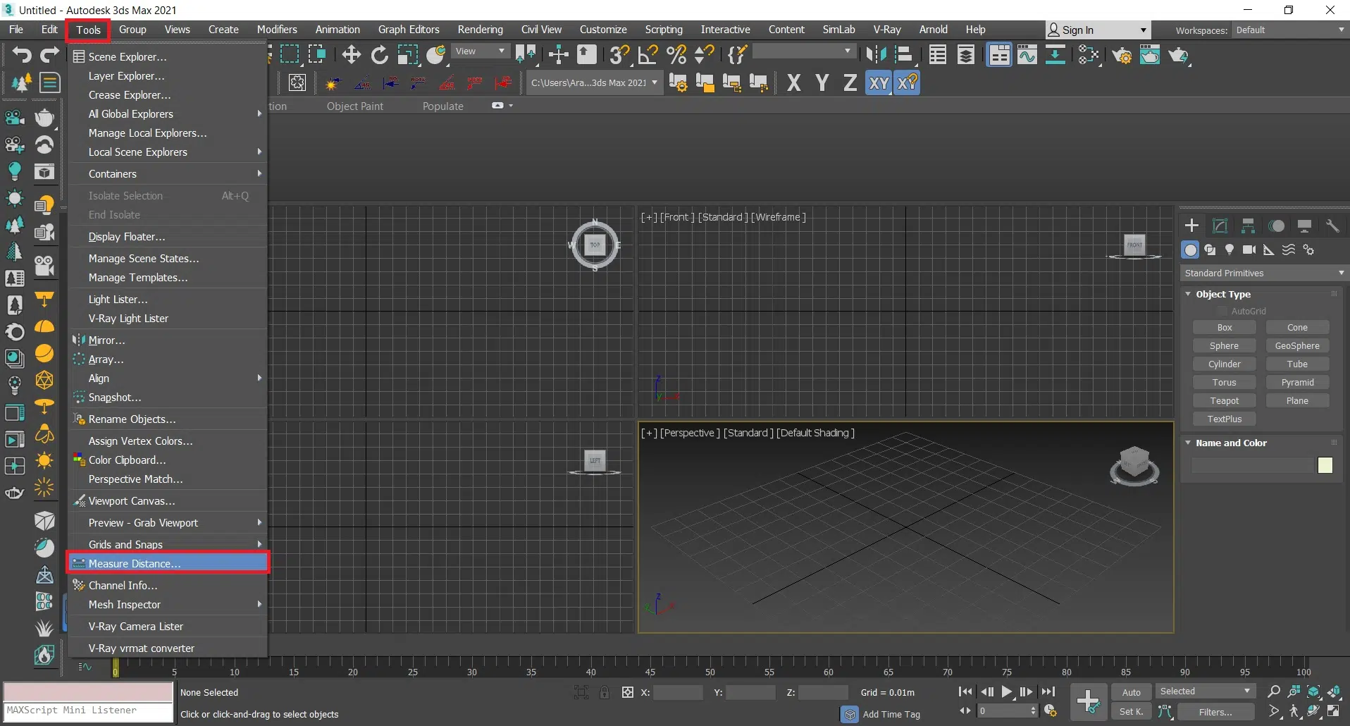
برای فعال کردن این دستور در نوار ابزار بالای تری دی مکس گزینه Tools را انتخاب کنید و گزینه Measure distance را انتخاب کنید.

اندازه گیری در تری دی مکس

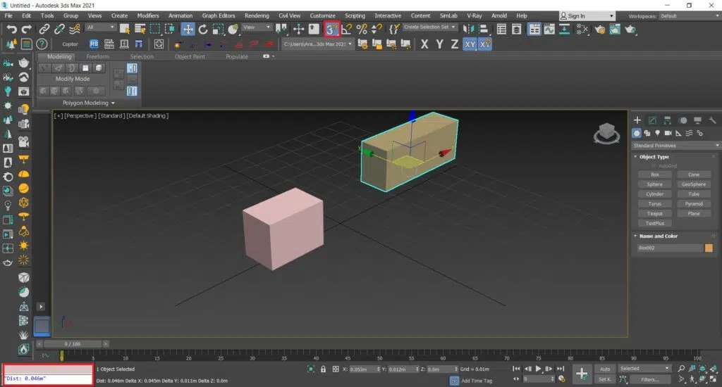
بعد از اجرای دستور به کمک کلید s اسنپ در تری دی مکس را فعال کنید تا انتخاب نقطه ها برای شما راحت تر شود. سپس دو نقطه مورد نظر که فاصله آن را نیاز دارید انتخاب کنید. پس از انتخاب اندازه بین این دو نقطه در کادر پایین سمت چپ در تری دی مکس مشخص میشود.

اندازه گیری در تری دی مکس
آموزش تری دی مکس

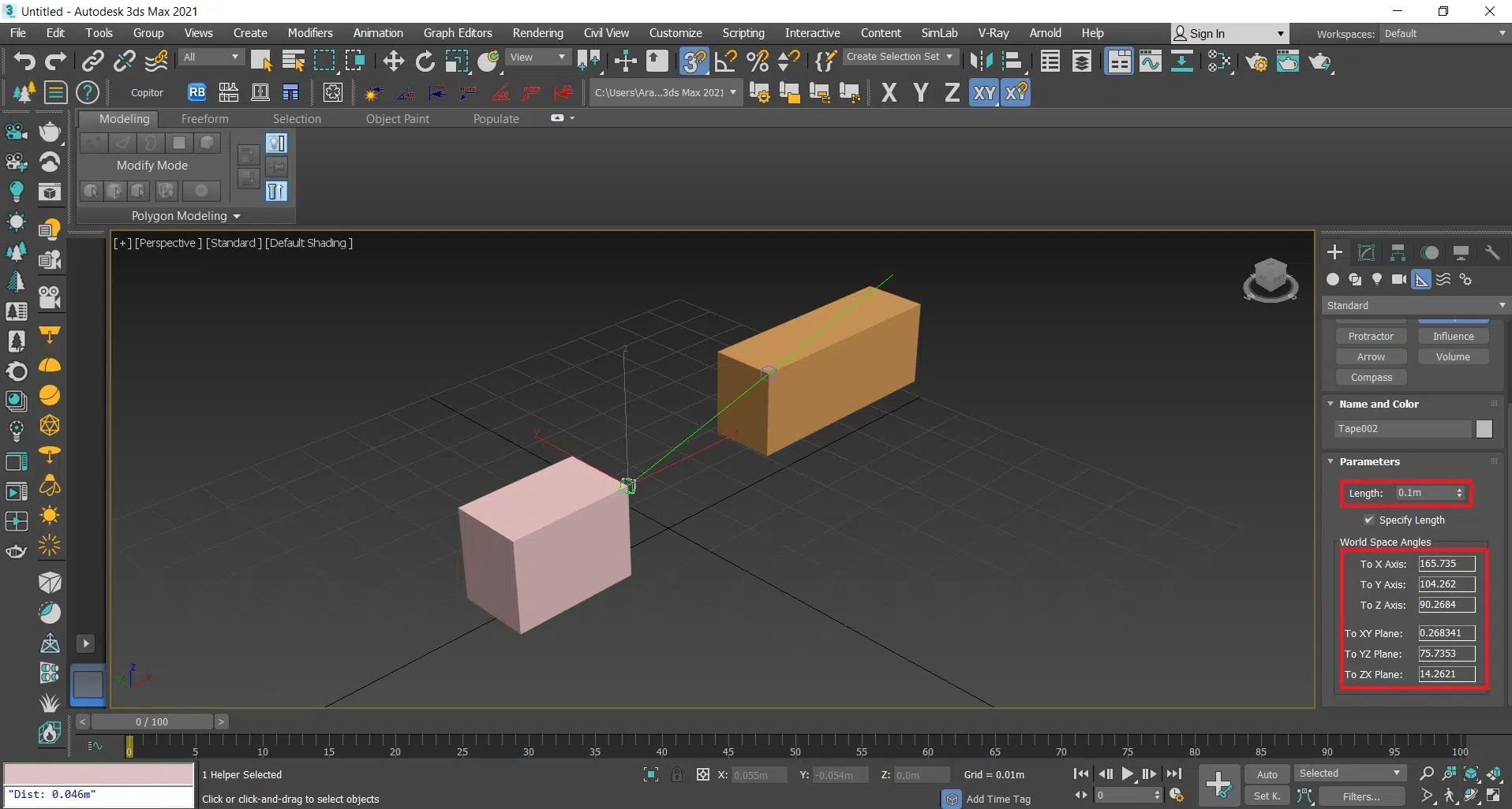
Tape Helper در تری دی مکس

این روش علاوه بر اندازه گیری فاصله بین نقاط زاویه بین نقاط را هم اندازه گیری میکند. برای فعال کردن این ابزار از Command panel سمت راست در سربرگ Create Panel در بخش Helpers و از زیر دسته Standard ابزار Tape را انتخاب کنید.

اندازه گیری در تری دی مکس

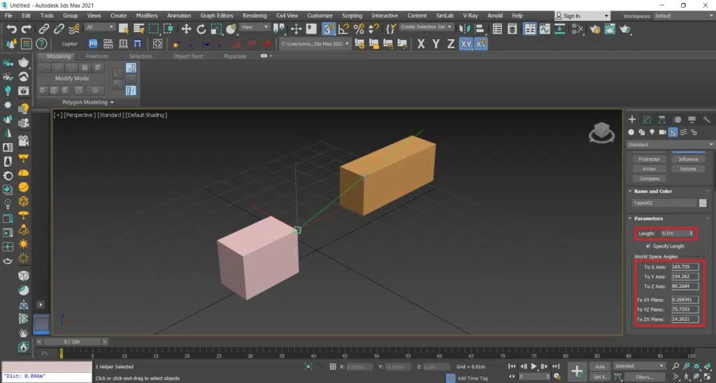
برای استفاده از این ابزار هم باید اسنپ را فعال کنید. سپس نقاط مورد نظر را با کلیک و درگ از نقطه اول به دوم انتخاب کنید. بعد از انتخاب نقاط در command panel میتوانید موارد زیر را مشاهده کنید:

  • Length: میزان فاصله بین نقاط
  • Specify Length: این گزینه به شما این امکان را میدهد تا فاصله را به صورت دستی تنظیم کنید
    To X/Y/Z Axis: اختلاف زاویه در راستای محورهای X/Y/Z
    To XY/YZ/ZX Plane: اختلاف زاویه با گرید های صحنه
اندازه گیری در تری دی مکس

برای یادگیری کامل تری دی مکس و مدلسازی میتوانید پکیج آرکی مکس را تهیه کنید. از اینکه در این آموزش با ما همراه بودید متشکریم و امیدواریم که این آموزش براتون مفید بوده باشه. 

اگر سوال یا مشکلی داشتید در قسمت نظرات با ما در میان بگذارید. ممنون از حمایت همیشگیتون. آکادمی شریفی

رویات رو طراحی کن و با طراحیت دنیا رو بساز.

آکادمی شریفی

برای دیدن آموزش های ما در اینستاگرام به پیج ما مراجعه کنید

Instagram
4.8/5 - (5 امتیاز)
اشتراک گذاری:
برچسب ها: اندازه گیری در تری دی مکساندازه گیری فاصله در تری دی مکستکنیک اندازه گیری در تری دی مکسروش اندازه گیری در تری دی مکسروش اندازه گیری فاصله در تری دی مکسنحوه اندازه گیری در تری دی مکس

مطالب زیر را حتما مطالعه کنید

دانلود Chaos Vantage
دانلود ونتیج نسخه 2.8.0 | Chaos Vantage 2.8.0 با قابلیت‌های جدید
تویین موشن 2026
دانلود تویین موشن 2026 Twinmotion + آموزش
دانلود کرونا رندر
دانلود کرونا رندر 12.1 Chaos Corona برای تری دی مکس+ آموزش
دانلود توکد
دانلود اتوکد Autodesk AutoCAD 2026 + کرک و آموزش
دانلود تری دی مکس 2026
دانلود آخرین ورژن تری دی مکس Autodesk 3ds Max 2026
دانلود فتوشاپ 2026
دانلود فتوشاپ (photoshop 2026)
قدیمی تر آموزش اسکریپت dappled light generator
جدیدتر ترتیب یادگیری نرم افزارهای معماری

دیدگاهتان را بنویسید لغو پاسخ

جستجو در مطالب
جستجو برای:
جدیدترین دوره ها
  • آموزش ونتیج - انیمیشن معماری
  • ورکشاپ داخلی وی ری 7 + هوش مصنوعی
  • پرو پک (تریدی مکس + وی ری + آنریل انجین)
  • کددیزاین (اتوکد + فاز1)
  • ضوابط طراحی پلان (فاز1)
  • آموزش اتوکد | آموزش AutoCAD
  • آموزش آنریل انجین (Unreal Engine)
  • آموزش انیمیشن معماری (Mr.Twinmotion)
  • آموزش تری دی مکس ( آرکی مکس )
  • آموزش وی ری (وی ری آرکی)
  • پست پروداکشن حرفه ای (مستر پوپو)
  • فول پک آکادمی
جدیدترین نوشته ها
  • مقایسه تری دی مکس و رویت
  • دانلود ونتیج نسخه 2.8.0 | Chaos Vantage 2.8.0 با قابلیت‌های جدید
  • دانلود تویین موشن 2026 Twinmotion + آموزش
  • دانلود کرونا رندر 12.1 Chaos Corona برای تری دی مکس+ آموزش
  • دانلود اتوکد Autodesk AutoCAD 2026 + کرک و آموزش
ارتباط مستقیم در تلگرام ارتباط مستقیم در واتساپ تماس با ما
آکادمی آموزشی مهندس سعید شریفی فعالیت جدی خود را از سال 1399 آغاز نموده و با بهره گیری از دانش ، تجربه 13 ساله و اطلاعات به روز در زمینه معماری و نرم افزارهای کاربردی که نیاز اصلی جامعه مهندسی میباشد شروع به تولید دوره های آموزشی انواع نرم افزاهای معماری با بهترین کیفیت آموزشی کرده است.
Instagram Telegram-plane Whatsapp Youtube
دسترسی سریع
  • حساب کاربری من
  • دوره های آموزشی
  • مقالات
  • درباره ما
  • تماس با ما
خبرنامه
جهت اطلاع از رویدادهای جدید، لطفا ایمیل خود را وارد نمایید
تلفن

با ما تماس بگیرید ۰۲۱۲۸۴۲۷۷۴۷

تلگرام

ارتباط مستقیم تلگرام

ایمیل

ایمیل مجموعه info@3dsharifi.com

Designed by Cafeseo
ورود ×
کد تایید
لطفاً کد تأیید ارسال شده به را تایپ کنید
ارسال
رمز عبور خود را فراموش کرده اید؟
ورود با کد تایید
ارسال مجدد کد تایید(00:60)
حساب کاربری ندارید؟
عضویت
ارسال مجدد کد تایید(00:60)
بازگشت به صفحه ورود
ارسال مجدد کد تایید (00:60)
بازگشت به صفحه ورود