• صفحه اصلی
  • دوره های آموزشی
    دوره مدل سازی
    • تری دی مکس
    دوره رندرینگ و انیمیشن
    • وی ری
    • ورکشاپ داخلی وی ری7 + AI
    • آنریل انجین
    • تویین موشن
    • ونتیج – انیمیشن معماری
    دوره طراحی معماری و فاز 1
    • اتوکد
    • ضوابط طراحی
    دوره پرزانته معماری
    • فتوشاپ
    دوره های پرطرفدار
    • پک ویژه
    • پرو پک
    • کددیزاین
    • فول پک
  • آموزش های رایگان
    • اتوکد
    • تری دی مکس
    • ویری
    • فتوشاپ
  • سرزمین دانلود
    • اتوکد
    • آبجکت
    • اسکریپت
    • پلاگین
    • سایر نرم افزارها
    • نورهای هالوژنی
  • مقالات
  • درباره ما
  • صفحه اصلی
  • دوره های آموزشی
    دوره مدل سازی
    • تری دی مکس
    دوره رندرینگ و انیمیشن
    • وی ری
    • ورکشاپ داخلی وی ری7 + AI
    • آنریل انجین
    • تویین موشن
    • ونتیج – انیمیشن معماری
    دوره طراحی معماری و فاز 1
    • اتوکد
    • ضوابط طراحی
    دوره پرزانته معماری
    • فتوشاپ
    دوره های پرطرفدار
    • پک ویژه
    • پرو پک
    • کددیزاین
    • فول پک
  • آموزش های رایگان
    • اتوکد
    • تری دی مکس
    • ویری
    • فتوشاپ
  • سرزمین دانلود
    • اتوکد
    • آبجکت
    • اسکریپت
    • پلاگین
    • سایر نرم افزارها
    • نورهای هالوژنی
    • ونتیج
  • مقالات
  • درباره ما
ورود | ثبت نام
0 تومان 0 سبد خرید

با ما تماس بگیرید

۰۲۱-۲۸۴۲۷۷۴۷

تنظیمات History فریم بافر ویری

29 آذر 1401
ارسال شده توسط صهبا صادقی زاده
مقالات
1.13k بازدید
تنظیمات History فریم بافر ویری

تنظیمات History فریم بافر ویری

در این مقاله تنظیمات History فریم بافر ویری را بررسی میکنیم.

قبل از شروع آموزش در وبسایت آکادمی مهندس شریفی عضو شوید و از آموزش های رایگان ما بهره مند شوید. همچنین در بخش دوره های آموزشی وبسایت ما پکیج های تخصصی و صفر تا صد نرم افزارهای پرکاربرد معماری نظیر تری دی مکس، ویری، فتوشاپ و تویین موشن در اختیار شما عزیزان قرار داده شده که میتوانید با تهیه آن ها با به روز ترین متدهای آموزشی این نرم افزار ها را یاد بگیرید و وارد بازار کار شوید.

شروع مقاله تنظیمات History فریم بافر ویری:

ویری یکی از موتور رندرهای قوی و محبوب در بین معماران است و در کنار تری دی مکس میتواند به شما در شبیه سازی های رئال کمک کند. یادگیری این نرم افزار پیچیده نیست و نیاز به تکرار و تمرین دارد. این پلاگین به طور کامل در مقاله مقایسه موتور رندر ویری و کرونا بررسی شده است. در ادامه تنظیمات History فریم بافر ویری را بررسی میکنیم.

History فریم بافر ویری

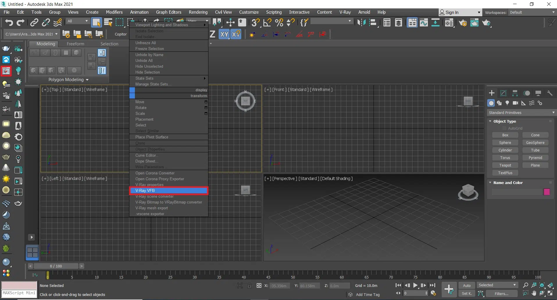
فریم بافر یکی از اصلی ترین قسمت های ویری است که عملیات رندر در آن قابل مشاهده است. همچنین در ورژن های جدید ویری قابلیت های زیادی به آن اضافه شده که شما به کمک آن ها میتوانید رندر های خود را ادیت کنید و تا حدودی عملیات پست پروداکشن را روی آن اعمال کنید. در این مقاله بخش هیستوری فریم بافر را بررسی میکنیم. ابتدا برای دسترسی به فریم بافر میتوانید از نوار ابزار ویری استفاده کنید یا با کلیک راست روی صحنه و انتخاب Vray VFB آن را باز کنید.

تنظیمات History فریم بافر ویری

اگر هیستوری برای شما فعال نبود در نوار ابزار بالای فریم بافر به کمک Option تنظیمات آن را باز کنید و در پنجره باز شده در سربرگ History تیک Enable را فعال کنید. حتما یک مسیر برای سیو آن انتخاب کنید تا برای شما فعال شود و در پایان save and close را بزنید تا تغییرات اعمال شود.

تنظیمات History فریم بافر ویری

از قابلیت های هیستوری میتوان به امکان سیو رندر ها و مقایسه آن ها با هم اشاره کرد که به بهبود رندر های ما کمک زیادی میکند. علامت + برای اضافه کردن رندر به history میباشد. برای مقایسه رندر نیز ابتدا به کمک A/B میتوانید تعداد مقایسه های خود را مشخص کنید که تا 4 رندر امکان پذیر است. سپس با کلیک روی رندر ها میتوانید مقایسه را انجام دهید. علامت تیک و ضربدر هم برای انتخاب یا حذف رندر از فریم بافر میباشد. 

تنظیمات History فریم بافر ویری

اگر روی رندر های سیو شده در هیستوری کلیک راست کنید پنجره ای باز میشود که میتوانید تنظیمات را برای آن اعمال کنید. به طور مثال میتوانید یادداشتی بنویسید یا آن را برای حالت مقایسه قرار دهید. مهم ترین و بهرین گزینه این قسمت Load Vray setting و Open Scene است که به کمک آن میتوانید تنظیمات رندر مورد نظر را در یک صحنه دیگر استفاده کنید و یا فایل مکس مربوط به آن صحنه را باز کنید.

تنظیمات History فریم بافر ویری

برای یادگیری کامل ویری و رندرینگ میتوانید پکیج ویری آرکی را تهیه کنید. از اینکه در این آموزش با ما همراه بودید متشکریم و امیدواریم که این آموزش براتون مفید بوده باشه. 

اگر سوال یا مشکلی داشتید در قسمت نظرات با ما در میان بگذارید. ممنون از حمایت همیشگیتون. آکادمی شریفی

رویات رو طراحی کن و با طراحیت دنیا رو بساز.

آکادمی شریفی

برای دیدن آموزش های ما در اینستاگرام به پیج ما مراجعه کنید

Instagram
5/5 - (7 امتیاز)
اشتراک گذاری:
برچسب ها: History فریم بافرHistory فریم بافر ویریتنظیمات Historyتنظیمات History فریم بافرتنظیمات History فریم بافر ویریتنظیمات هیستوریتنظیمات هیستوری فریم بافر ویریهیستوری فریم بافرهیستوری فریم بافر ویری

مطالب زیر را حتما مطالعه کنید

دانلود Chaos Vantage
دانلود ونتیج نسخه 2.8.0 | Chaos Vantage 2.8.0 با قابلیت‌های جدید
تویین موشن 2026
دانلود تویین موشن 2026 Twinmotion + آموزش
دانلود کرونا رندر
دانلود کرونا رندر 12.1 Chaos Corona برای تری دی مکس+ آموزش
دانلود توکد
دانلود اتوکد Autodesk AutoCAD 2026 + کرک و آموزش
دانلود تری دی مکس 2026
دانلود آخرین ورژن تری دی مکس Autodesk 3ds Max 2026
دانلود فتوشاپ 2026
دانلود فتوشاپ (photoshop 2026)
قدیمی تر ابزارهای سلکت در فتوشاپ
جدیدتر ساخت متریال رئال در تری دی مکس

دیدگاهتان را بنویسید لغو پاسخ

جستجو در مطالب
جستجو برای:
جدیدترین دوره ها
  • آموزش ونتیج - انیمیشن معماری
  • ورکشاپ داخلی وی ری 7 + هوش مصنوعی
  • پرو پک (تریدی مکس + وی ری + آنریل انجین)
  • کددیزاین (اتوکد + فاز1)
  • ضوابط طراحی پلان (فاز1)
  • آموزش اتوکد | آموزش AutoCAD
  • آموزش آنریل انجین (Unreal Engine)
  • آموزش انیمیشن معماری (Mr.Twinmotion)
  • آموزش تری دی مکس ( آرکی مکس )
  • آموزش وی ری (وی ری آرکی)
  • پست پروداکشن حرفه ای (مستر پوپو)
  • فول پک آکادمی
جدیدترین نوشته ها
  • مقایسه تری دی مکس و رویت
  • دانلود ونتیج نسخه 2.8.0 | Chaos Vantage 2.8.0 با قابلیت‌های جدید
  • دانلود تویین موشن 2026 Twinmotion + آموزش
  • دانلود کرونا رندر 12.1 Chaos Corona برای تری دی مکس+ آموزش
  • دانلود اتوکد Autodesk AutoCAD 2026 + کرک و آموزش
ارتباط مستقیم در تلگرام ارتباط مستقیم در واتساپ تماس با ما
آکادمی آموزشی مهندس سعید شریفی فعالیت جدی خود را از سال 1399 آغاز نموده و با بهره گیری از دانش ، تجربه 13 ساله و اطلاعات به روز در زمینه معماری و نرم افزارهای کاربردی که نیاز اصلی جامعه مهندسی میباشد شروع به تولید دوره های آموزشی انواع نرم افزاهای معماری با بهترین کیفیت آموزشی کرده است.
Instagram Telegram-plane Whatsapp Youtube
دسترسی سریع
  • حساب کاربری من
  • دوره های آموزشی
  • مقالات
  • درباره ما
  • تماس با ما
خبرنامه
جهت اطلاع از رویدادهای جدید، لطفا ایمیل خود را وارد نمایید
تلفن

با ما تماس بگیرید ۰۲۱۲۸۴۲۷۷۴۷

تلگرام

ارتباط مستقیم تلگرام

ایمیل

ایمیل مجموعه info@3dsharifi.com

Designed by Cafeseo
ورود ×
کد تایید
لطفاً کد تأیید ارسال شده به را تایپ کنید
ارسال
رمز عبور خود را فراموش کرده اید؟
ورود با کد تایید
ارسال مجدد کد تایید(00:60)
حساب کاربری ندارید؟
عضویت
ارسال مجدد کد تایید(00:60)
بازگشت به صفحه ورود
ارسال مجدد کد تایید (00:60)
بازگشت به صفحه ورود