• صفحه اصلی
  • دوره های آموزشی
    دوره مدل سازی
    • تری دی مکس
    دوره رندرینگ و انیمیشن
    • وی ری
    • ورکشاپ داخلی وی ری7 + AI
    • آنریل انجین
    • تویین موشن
    • ونتیج – انیمیشن معماری
    دوره طراحی معماری و فاز 1
    • اتوکد
    • ضوابط طراحی
    دوره پرزانته معماری
    • فتوشاپ
    دوره های پرطرفدار
    • پک ویژه
    • پرو پک
    • کددیزاین
    • فول پک
  • آموزش های رایگان
    • اتوکد
    • تری دی مکس
    • ویری
    • فتوشاپ
  • سرزمین دانلود
    • اتوکد
    • آبجکت
    • اسکریپت
    • پلاگین
    • سایر نرم افزارها
    • نورهای هالوژنی
  • مقالات
  • درباره ما
  • صفحه اصلی
  • دوره های آموزشی
    دوره مدل سازی
    • تری دی مکس
    دوره رندرینگ و انیمیشن
    • وی ری
    • ورکشاپ داخلی وی ری7 + AI
    • آنریل انجین
    • تویین موشن
    • ونتیج – انیمیشن معماری
    دوره طراحی معماری و فاز 1
    • اتوکد
    • ضوابط طراحی
    دوره پرزانته معماری
    • فتوشاپ
    دوره های پرطرفدار
    • پک ویژه
    • پرو پک
    • کددیزاین
    • فول پک
  • آموزش های رایگان
    • اتوکد
    • تری دی مکس
    • ویری
    • فتوشاپ
  • سرزمین دانلود
    • اتوکد
    • آبجکت
    • اسکریپت
    • پلاگین
    • سایر نرم افزارها
    • نورهای هالوژنی
    • ونتیج
  • مقالات
  • درباره ما
ورود | ثبت نام
0 تومان 0 سبد خرید

با ما تماس بگیرید

۰۲۱-۲۸۴۲۷۷۴۷

تنظیم دوربین ویری در فضاهای کوچک

11 شهریور 1402
ارسال شده توسط صهبا صادقی زاده
مقالات
423 بازدید
تنظیم دوربین ویری در فضاهای کوچک

تنظیم دوربین ویری در فضاهای کوچک

در این مقاله روش تنظیم دوربین ویری در فضاهای کوچک را بررسی میکنیم.

قبل از شروع آموزش در وبسایت آکادمی مهندس شریفی عضو شوید و از آموزش های رایگان ما بهره مند شوید. همچنین در بخش دوره های آموزشی وبسایت ما پکیج های تخصصی و صفر تا صد نرم افزارهای پرکاربرد معماری نظیر تری دی مکس، ویری، فتوشاپ، آنریل انجین، اتوکد و تویین موشن در اختیار شما عزیزان قرار داده شده که میتوانید با تهیه آن ها با به روز ترین متدهای آموزشی این نرم افزار ها را یاد بگیرید و وارد بازار کار شوید.

شروع مقاله:

یکی از مشکلات شبیه سازان تنظیم دوربین و رندر گرفتن در فضاهای کوچک است که معمولا کل فضا در کادر جا نمیشود. ممکن است اولین راهی که به ذهن شما میرسد تغییر لنز باشد که در بعضی موارد میتواند موثر باشد ولی در بعضی موارد موجب به هم ریختن پرسپکتیو میشود. در این مقاله روش دیگری را برای تنظیم دوربین ویری در فضاهای کوچک بررسی میکنیم.

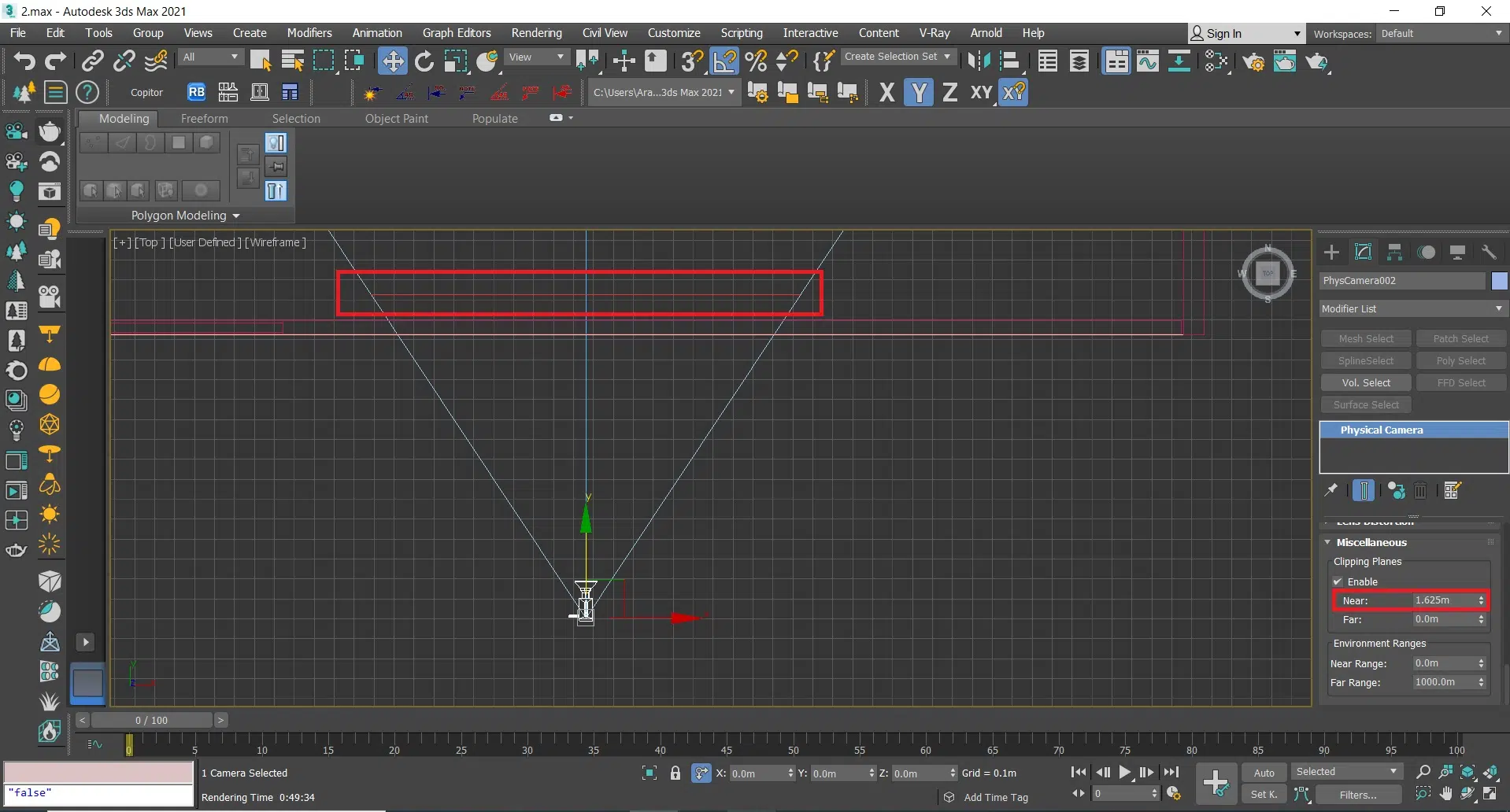
برای تنظیم دوربین در فضای کوچک، ابتدا دوربین فیزیکال ویری را در محل مورد نظر قرار میدهیم و در صورت لزوم آن را خارج از دیوار قرار میدهیم.

تنظیم دوربین ویری در فضاهای کوچک

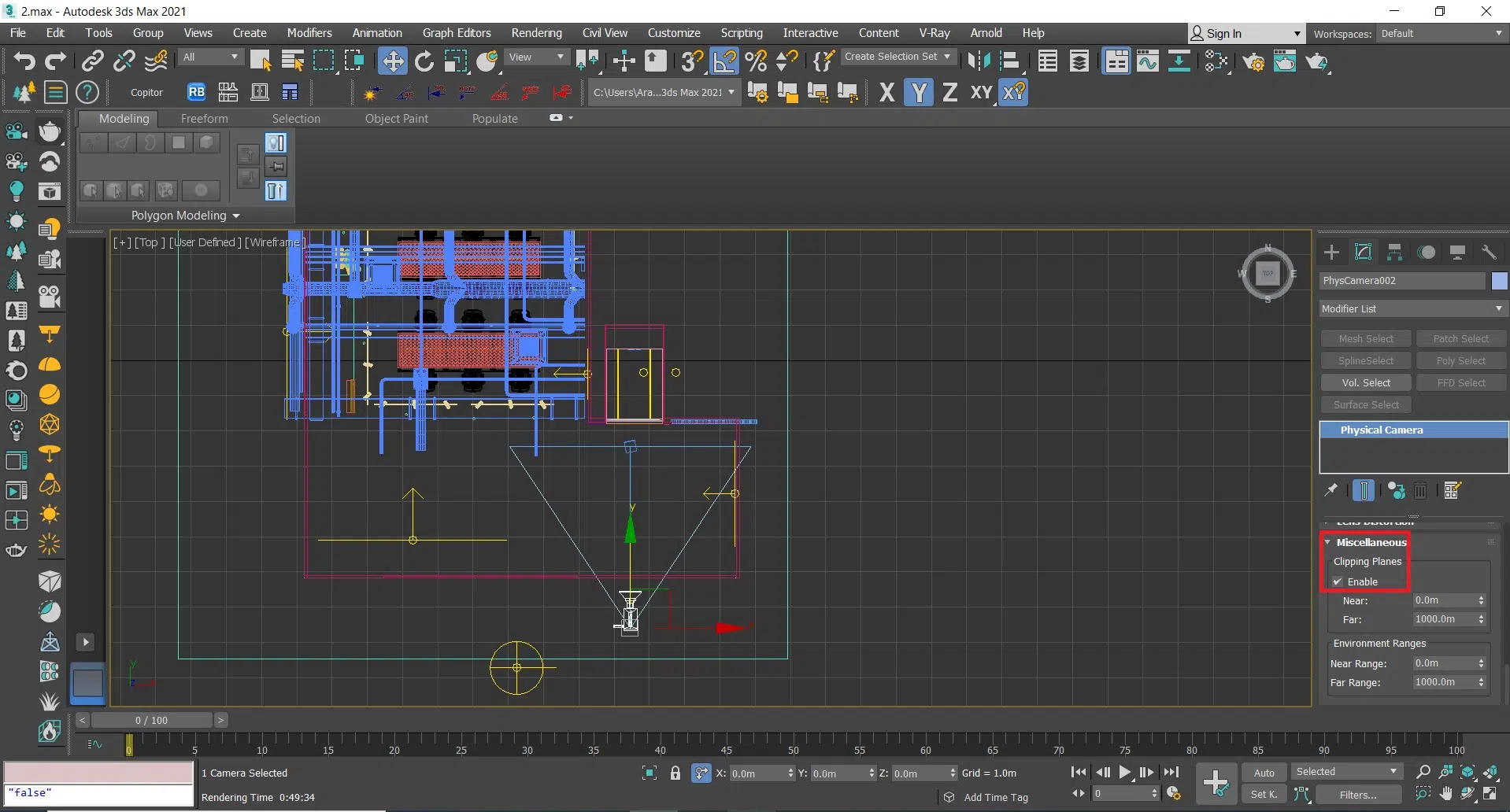
سپس در تنظیمات آن وارد سربرگ Miscellaneous میشویم و تیک Enable را در قسمت Clipping Planes فعال میکنیم.

تنظیم دوربین ویری در فضاهای کوچک

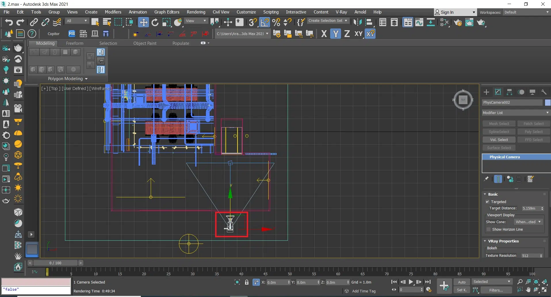
در نهایت عدد near را انتخاب میکنیم تا خط قرمز ظاهر شود و  آن را تغییر میدهیم تا خط جلوی دیوار قرار بگیرد. بدین ترتیب میتوانیم از فضای خود بدون حذف شدن قسمتی رندر بگیریم.

تنظیم دوربین ویری در فضاهای کوچک

شما میتوانید با تهیه پکیج ویری آرکی صفر تا صد ویری و رندرینگ را در سریعترین زمان ممکن یاد بگیرید.. از اینکه در این آموزش با ما همراه بودید متشکریم و امیدواریم که این آموزش براتون مفید بوده باشه. 

اگر سوال یا مشکلی داشتید در قسمت نظرات با ما در میان بگذارید. ممنون از حمایت همیشگیتون. آکادمی شریفی

رویات رو طراحی کن و با طراحیت دنیا رو بساز.

آکادمی شریفی

برای دیدن آموزش های ما در اینستاگرام به پیج ما مراجعه کنید

Instagram
5/5 - (2 امتیاز)
اشتراک گذاری:
برچسب ها: تنظیم دوربین ویریتنظیم دوربین ویری در فضاهای کوچکپدوربین ویریدوربین ویری در فضاهای کوچک

مطالب زیر را حتما مطالعه کنید

دانلود Chaos Vantage
دانلود ونتیج نسخه 2.8.0 | Chaos Vantage 2.8.0 با قابلیت‌های جدید
تویین موشن 2026
دانلود تویین موشن 2026 Twinmotion + آموزش
دانلود کرونا رندر
دانلود کرونا رندر 12.1 Chaos Corona برای تری دی مکس+ آموزش
دانلود توکد
دانلود اتوکد Autodesk AutoCAD 2026 + کرک و آموزش
دانلود تری دی مکس 2026
دانلود آخرین ورژن تری دی مکس Autodesk 3ds Max 2026
دانلود فتوشاپ 2026
دانلود فتوشاپ (photoshop 2026)
قدیمی تر رندرینگ چیست و در معماری چه کاربردی دارد؟
جدیدتر اهمیت نرم افزار در معماری

دیدگاهتان را بنویسید لغو پاسخ

جستجو در مطالب
جستجو برای:
جدیدترین دوره ها
  • آموزش ونتیج - انیمیشن معماری
  • ورکشاپ داخلی وی ری 7 + هوش مصنوعی
  • پرو پک (تریدی مکس + وی ری + آنریل انجین)
  • کددیزاین (اتوکد + فاز1)
  • ضوابط طراحی پلان (فاز1)
  • آموزش اتوکد | آموزش AutoCAD
  • آموزش آنریل انجین (Unreal Engine)
  • آموزش انیمیشن معماری (Mr.Twinmotion)
  • آموزش تری دی مکس ( آرکی مکس )
  • آموزش وی ری (وی ری آرکی)
  • پست پروداکشن حرفه ای (مستر پوپو)
  • فول پک آکادمی
جدیدترین نوشته ها
  • مقایسه تری دی مکس و رویت
  • دانلود ونتیج نسخه 2.8.0 | Chaos Vantage 2.8.0 با قابلیت‌های جدید
  • دانلود تویین موشن 2026 Twinmotion + آموزش
  • دانلود کرونا رندر 12.1 Chaos Corona برای تری دی مکس+ آموزش
  • دانلود اتوکد Autodesk AutoCAD 2026 + کرک و آموزش
ارتباط مستقیم در تلگرام ارتباط مستقیم در واتساپ تماس با ما
آکادمی آموزشی مهندس سعید شریفی فعالیت جدی خود را از سال 1399 آغاز نموده و با بهره گیری از دانش ، تجربه 13 ساله و اطلاعات به روز در زمینه معماری و نرم افزارهای کاربردی که نیاز اصلی جامعه مهندسی میباشد شروع به تولید دوره های آموزشی انواع نرم افزاهای معماری با بهترین کیفیت آموزشی کرده است.
Instagram Telegram-plane Whatsapp Youtube
دسترسی سریع
  • حساب کاربری من
  • دوره های آموزشی
  • مقالات
  • درباره ما
  • تماس با ما
خبرنامه
جهت اطلاع از رویدادهای جدید، لطفا ایمیل خود را وارد نمایید
تلفن

با ما تماس بگیرید ۰۲۱۲۸۴۲۷۷۴۷

تلگرام

ارتباط مستقیم تلگرام

ایمیل

ایمیل مجموعه info@3dsharifi.com

Designed by Cafeseo
ورود ×
کد تایید
لطفاً کد تأیید ارسال شده به را تایپ کنید
ارسال
رمز عبور خود را فراموش کرده اید؟
ورود با کد تایید
ارسال مجدد کد تایید(00:60)
حساب کاربری ندارید؟
عضویت
ارسال مجدد کد تایید(00:60)
بازگشت به صفحه ورود
ارسال مجدد کد تایید (00:60)
بازگشت به صفحه ورود